
来源:九派新闻
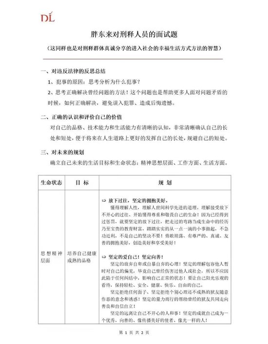
8月14日,据重庆广电第一眼,于东来在自己的社交平台上发布了《胖东来对刑释人员的面试题》,并表示“这也是对刑释群体真诚分享的进入社会的幸福生活方式方法的智慧”。
于东来配文称:“因为爱,世界会越来越美好!相信这是这个群体在胖东来工作后未来的样子!这也适合各个行业追求美好的人们运用!”
面试题内容包括“对违反法律的反思总结、正确认识和评价自己的价值、对未来的规划”三大部分。
此前,8月8日,于东来发布消息称,新乡第三家胖东来开始进入招工阶段,估计名额1000人左右,这次规划了200个名额给退伍边防军人。
值得注意的是,其中还规划了20个岗位给有犯罪前科的人员。
当天,胖东来计划“招20名刑释人员”登上热搜第一,引发广泛热议。
据媒体此前报道,关于给有犯罪前科人员留岗的情况,新乡市人力资源和社会保障局一名工作人员表示,发布招聘信息是企业的自由,最终解释权归胖东来所有。
8月10日,胖东来商贸集团发布关于招聘刑释人员的说明。说明称,此次招聘“刑释人员”,是基于人性的善良和美好,希望各个群体的人们都能够得到社会的尊重和关爱。刑释人员在接受刑罚之后,已经是平等的合法公民。我们应该帮助他们拥有再次融入社会、具备相应的美好生活的能力。
同时,该说明还倡导社会对刑释人员不歧视、不戴有色眼镜,让他们能够被社会善良宽容的接纳。被标签化和边缘化会让他们陷入无法正常就业和正常生活的痛苦和自卑中,因长期无奈丧失对生命和社会的信心……这也会造成社会的不健康、不美好状态。
胖东来还表示,这是第一次这样招聘,在这些方面也不成熟,会先让中轻度犯罪的刑释人员加入到团队中,然后再逐步开放合理名额给中重度犯罪类型刑释人员。
胖东来商贸集团有限公司总部位于河南省许昌市,创建于1995年3月,近年来,因为商品质量与服务而一跃成为“网红”。
海量资讯、精准解读,尽在新浪财经APP
责任编辑:何俊熹
新疆配资公司提示:文章来自网络,不代表本站观点。